



为深入学习贯彻习近平文化思想,贯彻落实习近平总书记对学校思政课建设作出的重要指示精神,深化“三全育人” “五育并举”,推进人民公安红色文化铸魂育警,落实纪念中国人民抗日战争暨世界反法西斯战争胜利80周年主题活动要求,近期,学院首届“戏传薪火·艺润警心”校园戏剧节暨毕业季嘉年华活动决赛在浦口校区举行。学院党委副书记、院长黄进出席活动并致辞,学院党委副书记陈卫与刘蔚文、张敏、缪文升、朱斌权等学院党委班子成员参加活动。省公安厅组宣处副处长陶莉、宣传部门、省内文艺界专家担任评委。
黄进在致辞中指出,要坚持以习近平文化思想为引领,深挖公安红色文化精神内核,通过师生共创的沉浸式戏剧体验,将忠诚警魂教育融入艺术实践,打造具有苏警院特色的思政“金课”,为培养党和人民的忠诚卫士注入强大精神动力。希望师生能够在艺术创作中汲取精神养分,在台词诵读中感受初心温度,让“对党忠诚、服务人民、执法公正、纪律严明”的总要求化作血脉中的基因。
首届校园戏剧节暨毕业季嘉年华活动自启动以来,学院各中层部门协同联动,师生共同创作了16部聚焦中华优秀传统文化、革命精神与公安英模事迹的原创剧目。经过激烈角逐,共有8部作品脱颖而出,登上决赛舞台。决赛特设优秀剧目展演环节,学院原创获奖话剧、荣获第九届中国校园戏剧节优秀剧目的《警号重启》作为展演剧目登台,引发全场阵阵掌声。
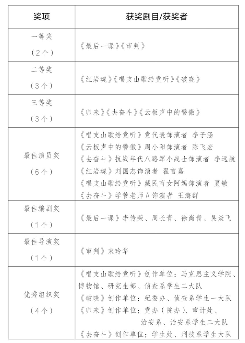
经专业评委与师生大众评委评审、监督员公证,本次决赛共评选出一等奖2名,二等奖3名,三等奖3名,同步评选出最佳导演、最佳编剧、最佳演员及优秀组织奖并现场颁奖。观演师生纷纷表示,戏剧节是一堂震撼心灵的“沉浸式思政课”,大家在艺术熏陶中提升了审美素养,在角色塑造中体悟到信仰力量,更加坚定了从警报国的理想信念。
学院各中层部门负责同志,师生代表共600余人参加活动。
附获奖名单:
